ÈËÉú¾ÍÊDz©¹ÙÍø

Ó­½Ó»ÝÁÙ~¹ãÖÝÈËÉú¾ÍÊDz©¹ÙÍøµç×ӿƼ¼ÓÐÏÞ¹«Ë¾
ÁªÏµµç»° ÊÖ»ú/΢ÐÅ£º

18925103846

ÄúµÄµØÎ»£º ÍøÕ¾Ê×Ò³ > ×ÊÁÏ֪ʶ

×ÊÁÏ֪ʶ

¹ØÓÚ Modbus ×Ü½á½ø½¨

Modbus ×Ü½á½ø½¨


   Modbus ÊÇÒ»¸ö»ùÓÚ RS485 µÄ¹¤Òµ³ß¶ÈͨѶºÍ̸£¬¿í·ºµÄÀûÓÃÔÚ¹¤Òµ½ÚÔìÖУ¬ÖØÒªµÄ ÀûÓû¹ÊÇÔÚ PLC µÈµÈÉ豸ÖÐ ¡£¾ßÌåµÄ¸ÅÏëÕâÀï¾Í²»×ö×¢Ã÷£¬Ö»¶ÔʹÓýøÐоßÌå×¢Ã÷

1¡¢modbus µÄÒ»Ð©ÌØµã

(1)¡¢ÔÚͳһ¸ö modbus ÍøÂçÖУ¬Ö»ÄÜÓÐ 1 ̨Ö÷»ú£¬¶ą̀´Ó»ú ¡£

(2)¡¢modbus ´Ó»ú²ÅÐ踹µØÖ·£¬Ö÷»úûÓеØÖ·£¬²»±ØÒª³õʼ»¯µØÖ·

(3)¡¢modbus ÓеÄͨѶ¶¼ÊÇÓÉÖ÷»úÌáÒéµÄ£¬Ò²¾ÍÊÇ˵´Ó»ú²»³ÉÄÜ×Ô¶¯·¢Êý¾Ý¸ø´Ó»ú ¡£modbus ÊÇÖ÷´ÓµÄ£¬Ö»ÄÜÖ÷ÎʴӴ𣬴ӻú²»ÄÜ×Ô¶¯ÉÏËÍ ¡£

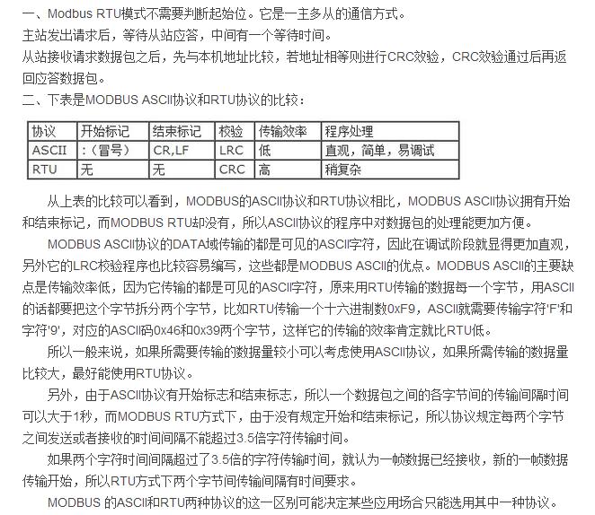
2¡¢modbus ÓÐÁ½ÖÖͨѶ·½Ê½£º

(1)¡¢RTU µÄ·½Ê½ --- Õâ¸öÊÇÈËÉú¾ÍÊDz©¹ÙÍøÊ¹Óõķ½Ê½£¬ÏÂÃæËµÓеĽéÉܶ¼ÊÇ»ùÓÚ RTU ÕâÖÖ·½Ê½ (2)¡¢ASCLL ÂëµÄ·½Ê½ --- ËûµÄÊý¾Ý×Ö½ÚÊÇ 7bit 룬ÎÒÃÇͨ³£µÄ mcu ²»Ì«ºÃʵÏÖ ¡£Áí±íÊг¡ÉÏ ÓõıÈÁ¦ÉÙ ¡£ËùÒÔÕâÖÖ·½Ê½£¬ÕâÀï²»×ö×êÑÐ

 

¶þ¡¢RTU ģʽ

1¡¢RTU ģʽµÄÊý¾ÝÖ¡ÌåʽעÃ÷

image002

(1)¡¢ÕØÊ¼Î»ºÍʵÏÖ·ûÊÇÒ»ÑùµÄ

(2)¡¢T1-T2-T3-T4 ´ú±íµÄÒâ˼ £¿

Õâ¸öÎÊÌâÊÇÕë¶ÔÓÚ modbus rtu ºÍ̸µÄ£¬ÕâÊÇ modbus rtu ºÍ̸µÄÊý¾ÝÌåʽ ¡£ÆäÖÐ T1-T2-T3-T4 °µÊ¾ 4 ¸ö×Ö½ÚµÄͨѶ¾àÀë ¡£ÔÚ modbus rtu ºÍ̸ÖÐÒªÇóÿ¸öÊý¾Ý°üµÄǰºóÓÐÖÁÉÙ´«Êä 3.5 ¸ö×Ö ½ÚµÄ¹¦·ò¾àÀ룬ÓÃÀ´¾àÀë¶àÌõÊý¾Ý

(3)¡¢CRC16 УÑé²ÎÕÕ±ðÈËÏֳɵľÍÄܹ»ÁË£¬²»¾ßÌåÉ

(4)¡¢É豸µØÖ·£ºÕâ¸öºÃÀí½â ¡£Modbus Ö÷»úµÄµØÖ·²»±ØÒªÉ趨£¬´Ó»úµÄµØÖ·¿ÉÉ趨Ϊ 1~247 ¡£

(5)¡¢Ö°ÄÜ´úÂ룺°Ý¼ûÏÂÃæµÄ¾ßÌå×¢Ã÷

(6)¡¢Êý¾Ý£º°Ý¼ûÏÂÃæ¾ßÌå×¢Ã÷

2¡¢RTUģʽÏÂÈôºÎÅжÏÊý¾ÝµÄÆðÍ·

image004

Èý¡¢Ö°ÄÜ´úÂë×¢Ã÷

image006

1¡¢³£ÓÃÖ°ÄÜ´úÂë

(1)¡¢03 Ö°ÄÜ´úÂë ¡£Õâ¸öÖ°ÄÜ´úÂë¾ÍÊǶÁȡָ¶¨µÄ¼Ä·ÅÆ÷µÄÊý¾Ý ¡£

==>Æäʵ˵°×ÁË£¬ÕâÀïÃæµÄ¼Ä·ÅÆ÷ÊÇ×Ô¼ºËù½ç˵µÄ ¡£

==>ÀûÓõ½ÈËÉú¾ÍÊDz©¹ÙÍø²úÆ·ÖУ¬Æäʵ¾ÍÊǶÁȡϵͳµÄ״̬¡¢ÒÔ¼°Îļþ×ÜÊýµÈµÈÊý¾Ý.

==>Ò²¾ÍÊÇÎÒÃÇËù˵µÄ²éÎÊÖ°ÄÜ ¡£

(2)¡¢06 Ö°ÄÜ´úÂë ¡£Õâ¸öÖ°ÄÜ´úÂë¾ÍÊÇдÈëÊý¾Ýµ½¼Ä·ÅÆ÷ÖÐ ¡£

==>Æäʵ˵°×ÁË£¬Õâ¸ö¾ÍÊÇÖ÷»ú·¢ËÍÊý¾Ý£¬¶ø´Ó»ú½ÓÊܵ½Ö®ºó£¬Ð´Èëµ½×Ô¼ºÉ趨µÄ¼Ä·ÅÆ÷ÖÐ ¡£

==>ÀûÓõ½ÈËÉú¾ÍÊDz©¹ÙÍø²úÆ·ÖУ¬Æäʵ¾ÍÊÇÖ÷»ú·¢ËÍÒ»¸öÖ¸Áî¸øÎÒÃÇоƬ£¬¶øÈËÉú¾ÍÊDz©¹ÙÍøÐ¾Æ¬½«Õâ¸öÖ¸Áî´æ´¢µ½Ëù³ÉÁ¢µÄ¼Ä·ÅÆ÷ buffer ÖУ¬ÔÙ¶ÔÕâ¸öÖ¸Áî½øÐÐÏàÓ¦µÄ×÷Ϊ

==>Ò²¾ÍÊÇÎÒÃdz£ËµµÄ“½ÚÔìÖ°ÄÜ”

ËÄ¡¢¾ÙÀý×¢Ã÷

1¡¢06 Ö°ÄÜÂë

image008

Èçͼ£ºÈËÉú¾ÍÊDz©¹ÙÍø USB ת 485 Ä £¿éÐé¹¹³öµÄÊÇ COM5£¬²¨ÌØÂÊ 9600£¬ÎÞУÑé룬Êý¾ÝλÊÇ 8 룬

1 λÖÕ³¡Î»£¬É豸µØÖ·Èç¹ûΪ 1 ¡£

(1)¡¢Ð´¼Ä·ÅÆ÷µÄʱ³½£¬ÈôÊÇÎÒÃÇÒª°Ñ 01 дµ½Ò»¸öµØÖ·ÊÇ 0000 µÄ¼Ä·ÅÆ÷µØÖ·Àµãһϓд

È딣¬¾Í»á³öÏÖ·¢ËÍÖ¸Á01 06 00 00 00 01 48 0A ¡£ (2)¡¢ÎÒÃÇÀ´·ÖÎöÒ»ÏÂÕâÖ¡Êý¾Ý£¬ÆäÖÐ 01 ÊÇÉ豸µØÖ·£¬06 ÊÇÖ°ÄÜÂ룬´ú±íд¼Ä·ÅÆ÷Õâ¸ö¹¦ ÄÜ£¬ºó±ß¸ú 00 00 °µÊ¾µÄÊÇҪдÈëµÄ¼Ä·ÅÆ÷µÄµØÖ·£¬00 01 ¾ÍÊÇҪдÈëµÄÊý¾Ý£¬48 0A ¾ÍÊÇ CRC УÑéÂ룬ÕâÊÇÈí¼þ×Ô¶¯Ëã³öÀ´ÁË ¡£

(3)¡¢¶øÆ¾¾Ý Modbus ºÍ̸£¬µ±Ð´¼Ä·ÅÆ÷µÄʱ³½£¬´Ó»ú³É¹¦ÊµÏÖ¸ÃÖ¸ÁîµÄ²Ù×÷ºó£¬»á°ÑÖ÷»ú ·¢Ë͵ÄÖ¸ÁîÖ±½Ó·µ»Ø£¬ÈËÉú¾ÍÊDz©¹ÙÍøµ÷ÊÔ¾«Áé»á½Ó¹Üµ½ÕâÑùÒ»Ö¡Êý¾Ý£º01 06 00 00 00 01 48 0A ¡£

 

2¡¢03 Ö°ÄÜÂë

Èç¹ûÎÒÃÇ´Ë¿ÌÒª´Ó¼Ä·ÅÆ÷µØÖ· 0002 ÆðÍ·¶ÁÈ¡¼Ä·ÅÆ÷£¬²¢ÇÒ¶ÁÈ¡µÄÊýÁ¿ÊÇ 2 ¸ö ¡£ÈçÉÏͼ

(1)¡¢µãһϓ¶Á³ö”£¬¾Í»á³öÏÖ·¢ËÍÖ¸Á01 03 00 02 00 02 65 CB ¡£

(2)¡¢ÆäÖÐ 01 ÊÇÉ豸µØÖ·£¬03 ÊÇÖ°ÄÜÂ룬´ú±íд¼Ä·ÅÆ÷Õâ¸öÖ°ÄÜ£¬00 02 ¾ÍÊǶÁ¼Ä·ÅÆ÷µÄÆð ʼµØÖ·£¬ºóÒ»¸ö 00 02 ¾ÍÊÇÒª¶ÁÈ¡ 2 ¸ö¼Ä·ÅÆ÷µÄÊýÖµ£¬65 CB ¾ÍÊÇ CRC УÑé ¡£ (3)¡¢¶ø½Ó¹Üµ½µÄÊý¾ÝÊÇ£º01 03 04 00 00 00 00 FA 33 ¡£ÆäÖÐ 01 ÊÇÉ豸µØÖ·£¬03 ÊÇÖ°ÄÜÂ룬

04 ´ú±íµÄÊǺó±ß¶Áµ½µÄÊý¾Ý×Ö½ÚÊýÊÇ 4 ¸ö£¬00 00 00 00 ±ðÀëÊǵØÖ·Îª 00 02 ºÍ 00 03 µÄ¼Ä·Å Æ÷ÄÚ²¿µÄÊý¾Ý£¬¶ø FA 33 ¾ÍÊÇ CRC УÑéÁË ¡£751697315

Îå¡¢ÅäÖÃÎļþµÄ×¢Ã÷

image010

1¡¢ÈçÉÏͼ£¬ÎÒÃÇн¨µÄÒ»¸ö read.cfg Îļþ£¬ÀïÃæÌîÈëµÄÊý×ÖÊÇ¡°030010¡±£¬´ú±íÔ¢ÒâÈçÏÂ

(1)¡¢µÚ1λ 0£¬´ú±íµÄÒâ˼Êǰ´¼üģʽÅäÖÃΪ 0£¬¾ßÌåµÄÖ°ÄÜÇë²éÕÒ±í¸ñ

(2)¡¢µÚ¶þλ 3 ºÍµÚÈýλ 0£¬¹²Í¬×é³ÉÁËÒôÁ¿Îª 30 ¼¶£¬ÈôÊÇÕâÀïΪ 21 µÄ»°£¬ÊÇ 21 ¼¶ÒôÁ¿

(3)¡¢µÚËÄλ 0 ºÍµÚÎåλ 1£¬¹²Í¬×é³ÉÁË modbus µÄÉ豸µØÖ·£¬ÕâÀïµØÖ·É趨Ϊ 01 µØÖ· ÈôÊÇÒªÉ趨Ϊ 10 µØÖ·µÄ»°£¬ÕâÀïÁ½Î»ÌîÈë 10 ¼´¿É

(4)¡¢ºóһλ´ú±íµÄÊÇ busy ½ÅÊä³öÐźÅ£¬

01 06 00 01 00 00 D8 0A --- ´ú±íÏÂÒ»ÇúµÄºÅÁî

01 06 00 03 00 02 F8 0B --- Ö¸¶¨²¥·ÅµÚ¶þÇú

6¡¢²âÊÔ×¢Ã÷

image012  

ÎÒÃÇÓÐµÄ modbus µÄÖ¸Áî²âÊÔ£¬¶¼ÊÇͨ¹ýµçÄԶ˵Ť¾ß²âÊԵģ¬Ê¹ÓõÄÊÇ“MODBUS µ÷ÊÔ¸±ÊÖ.exe”£¬Õâ¸öÈí¼þÄܹ»ÎÊÎÒÃÇË÷È¡

²âÊÔ×¢Ã÷ÈçÏ£º

ÎÒÃÇÖ»±ØÒªÓõ½ 03 ºÍ 06 ÕâÁ½¸öÖ°ÄÜÂë

²âÊÔÎÒÃÇËùÉ趨µÄµØÖ·Îª 02

Æëȫ֧³Ö modbus µÄ³ß¶ÈºÍ̸

1¡¢²âÊÔ 06 Ö°ÄÜÂë

Modbus ¶ÔÓÚ 06 Ö°ÄÜÂëÒªÇ󣺴ӻúÊÕµ½Êý¾ÝÖ®ºó£¬½«Ö÷»ú·¢Ë͵ÄÊý¾ÝÔٴη¢¸øÖ÷»ú£¬×÷ Ϊ´Ó»úÊÕµ½Ö÷»úµÄÖ¸ÁîµÄÓ¦´ð

(1)¡¢0x01 Ö¸Áî²âÊÔ

image013

ÕâÀï modbus Ö÷»ú·¢Ë͵ÄÊý¾ÝÊÇ“02 06 00 01 00 00 D8 39 ” ´ú±íµÄÔ¢ÒâÊÇ£ºÖ¸¶¨ÏÂÒ»Çú²¥·Å

(2)¡¢0x03 Ö¸Áî²âÊÔ

image014

ÕâÀï modbus Ö÷»ú·¢Ë͵ÄÊý¾ÝÊÇ“02 06 00 03 00 02 F8 38 ” ´ú±íµÄÔ¢ÒâÊÇ£ºÒÀÕÕÎïÀí°¤´ÎÖ¸¶¨µÚ¶þ¶ÎÓïÒô²¥·Å

(3)¡¢0x08 Ö¸Áî²âÊÔ

image015

ÕâÀï modbus Ö÷»ú·¢Ë͵ÄÊý¾ÝÊÇ“02 06 00 08 00 02 89 FA” ´ú±íµÄÔ¢ÒâÊÇ£ºÒÀÕÕÎïÀí°¤´ÎÖ¸¶¨µÚ¶þ¶ÎÓïÒôÑ­»·²¥·Å

(4)¡¢0x0F Ö¸Áî²âÊÔ

image016

ÕâÀï modbus Ö÷»ú·¢Ë͵ÄÊý¾ÝÊÇ“02 06 00 0F 01 01 79 AA ” ´ú±íµÄÔ¢ÒâÊÇ£ºÖ¸¶¨ 01 Îļþ¼ÐÏÂÃæµÄ 001xxx.mp3 Îļþ²¥·Å

²úÆ·ÖÐÐÄ

ÁªÏµÈËÉú¾ÍÊDz©¹ÙÍø

ÁªÏµÈË£ºÀîÊï¹â

ÊÖ »ú£º17266260250

ÓÊ Ï䣺Lur@yxin18.com

¹« ˾£º¹ãÖÝÈËÉú¾ÍÊDz©¹ÙÍøµç×ӿƼ¼ÓÐÏÞ¹«Ë¾

µØ Ö·£º¹ãÖÝÊл¨¶¼ÇøÃ³Ò×´ó·334ºÅ

ÓÃÊÖ»úɨÃè¶þάÂë¹Ø¹Ø
¶þάÂë
¡¾ÍøÕ¾µØÍ¼¡¿