1. Ó²¼þ×¢Ã÷
1¡¢ Ä£¿é×Ô ´ø 1 ¸ö Ö¸ ʾ µÆ £¬ λ ÓÚ °å µÄ ÕýÃæ ȱ¿Ú´¦¡£ ÊÇ Busy²¥ ·Å Ö¸ ʾ µÆ
2¡¢Ä£¿é×Ô´ø1¸ö¹¦·Å£¬8002¹¦·Å£Â£Ô£ÌÊä³ö£¬¹¦ÂÊ´ó3£×£¬
3¡¢Ä£¿éÉÏ µç Ĭ ÈÏ ½ø Èë ˯ Ãß Ä£ ʽ £¬ ¿É ÒÔ Í¨ ¹ý 2 ÖÖ ·½ ʽ ½ø ÐÐ »½ ÐÑ £¬ ´® ¿Ú Ö¸ Áî ¡¢ AD°´ ¼ü ÈÎ ºÎ Ò» ÖÖ ¶¼ ¿É ÒÔ
4¡¢Ä£¿éÓÐÒý³ö£Õ£Ó£Â½ÓÏ߽ţ¬¿É ÒÔÓÃÀ´Á¬ ½Ó µç ÄÔ £¬ ¸ü РTF µÄ ÄÚ ÈÝ ¡¢ ÒÔ ¼° ³ä µ± Éù ¿¨ µÄ ¹¦ ÄÜ
5¡¢Ð¾Æ¬µÄ ¹© µç Ö» ÓÐ Ò» ÖÖ £¬¾Í ÊÇ 3.3V~5V¡£Èç ¹û Ðè Òª Ö§ ³Ö U ÅÌ ²¥ ·Å µÄ »° £¬¹© µç µç ѹ Ò» ¶¨ ²» ÄÜ µÍ ÓÚ 3.7V
3. ²¥·Å×¢Ã÷
1¡¢ Ä£ ¿é Ö§ ³Ö mp3 ¡¢wmv Á½ ÖÖ ¸ñ ʽ µÄ ¸è Çú ²¥ ·Å £¬ Æä Ëü ¸ñ ʽ µÄ ¸è Çú ÔÝ Ê± ²» Ö§ ³Ö ¡£
2¡¢ Ö» Òª U ÅÌ »ò Õß TF ¿¨ £¬ Àï Ãæ ÓÐ mp3 »ò Õß wav ÎÄ ¼þ £¬ ¾Í ¿É ÒÔ Õý ³£ ²¥ ·Å £¬ ²» Ðè Òª ¶Ô U ÅÌ »ò Õß TF ½ø ÐÐ ÈÎ ºÎ Éè Öà ¡£
3¡¢ Èç ¹û Ðè Òª ½Ó ¶ú »ú µÄ »° £¬ Ðè Òª Á¬ ½Ó 3 ¸ù Ïß £¬ DAC Êä ³ö Á½ ¸ù Ïß £¬ ÔÙ ¼Ó Ò» ¸ù µØ £¬ ¼´ ¿É ²å Èë ¶ú »ú ¡£
4¡¢ Èç ¹û Ðè Òª ½Ó À® °È µÄ »° £¬¾Í½Óµ½Ä£¿éµÄSPK1ºÍSPK2Á½È𣬴ó²»Äܳ¬2.5W
5¡¢ Èç ¹û ÔÚ ï® µç ³Ø ¹© µç µÄ Çé ¿ö Ï £¬ ³ö ÏÖ ²å £Õ ÅÌ ²» ²¥ ·Å µÄ ÎÊ Ìâ £¬ Ó¦ ¸Ã ÊÇ ¹© µç µç ѹ ²» ×ã ¡£
6¡¢Èç ¹û Ö± ½Ó ±í ½Ó £Ä £Á £Ã Êä ³ö µÄ »° £¬Çë ×¢ Òâ ¶ú »ú µÄ ¸º ÔØ £¬Ä¬ ÈÏ ÊÇ £± £¶ Å· Ä· µÄ ¡£¸º ÔØ ¹ý ´ó £¬Çë ²» Òª ³¤ ʱ ¼ä ½Ó Èë £¬ ·ñ Ôò Ôì ³É Ä£ ¿é µÄ ÓÀ ¾Ã Ëð »µ ¡£ ÊÐ Ãæ ÉÏ µÄ ¶ú »ú Ĭ ÈÏ ÊÇ £± £¶ Å· Ä· »ò Õß £³ £² Å· Ä· ¡£ °ü À¨ ÊÖ »ú »ò Õßmp3 ²¥ ·Å Æ÷ Åä Ì× µÄ ¶ú »ú £¬ ÔÚ Õâ Àï ¾ù ¿É Ö± ½Ó ʹ ÓÃ
7¡¢Ä£¿éÓÐÁ½ÖÖ¶ÁÈ¡·½Ê½£ºÒ»ÖÖÊǶÁÎļþµØÖ·£¨°´´æ·Å°¤´Î£¬Ö»ÏÞÓÚ¸ùĿ¼£©
¶þÖÖÊǶÁÎļþÃû×Ö£¨Ö»Óа´Ð¾Æ¬ÒªÇóÀ´¶¨Ãû¸èÇúÃû×Ö£¬ÏÞÓÚÎļþ¼Ð£©
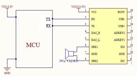
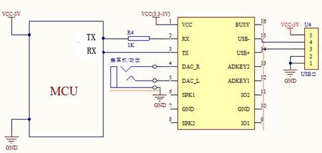
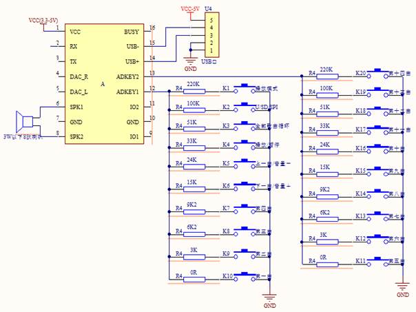
Ä£¿é½ÓÏßͼ£º

°´¼ü£½ÓÀ®°Èͼ

°´¼ü£½Ó¶ú»ú/¹¦·Åͼ

3.3V´®¿Ú£À®°È£USB½ÓÏßͼ

5V´®¿Ú£¶ú»ú/¹¦·Å£USB½ÓÏßͼ

AD¿Ú°´¼ü£¶ú»ú/¹¦·Å£TF¿¨

AD¿Ú°´¼ü£À®°È£USB½ÓÏßͼ
4. ²âÊÔ²½Öè
1¡¢ ´® ¿Ú Èí ¼þ µÄ ²Ù ×÷

(1)¡¢ Ê× ÏÈ ×°ÖÃ×ÊÁÏÀïµÄ¡±´® ¿Ú ÁÔ ÈË ¡±Èí¼þ£¬ ´ò ¿ª Èí ¼þ £¬ Ê× ÏÈ Òª ËÑ Ë÷ ´® ¿Ú £¬ ÕÒ µ½ Ö¸ ¶¨ µÄ ¶Ë ¿Ú Ö® ºó £¬ Ö¸ ¶¨ ¡° ²¨ ÌØ ÂÊ ¡±£¬ ÎÒ ÃÇ µÄ Ä£ ¿é Ĭ ÈÏ µÄ ²¨ ÌØ ÂÊ Îª 9600 £¬ ºó ¾Í ÊÇ ¡° Æô ¶¯ ´® ÐÐ ¶Ë ¿Ú ¡±£¬ Õâ Ñù Èí ¼þ ¾Í Åä Öà ºÃ ÁË ¡£ Õâ Àï ÓÐ Á½ ¸ö ¸Å Ïë Ðè Òª Ã÷ È· Ò» Ï µÚ Ò» ÊÇ ¡° HEX Âë ¡±£¬ ÎÒ ÃÇ Ä¬ ÈÏ ÊÇ Õâ ¸ö £¬ Õâ ¸ö ÊÇ Óà À´ ÏÔ Ê¾ Êý ¾Ý µÄ ¡£ Ëù ÒÔ ±Ø Ðë Éè Öà Õâ Àï µÚ ¶þ ÊÇ ¡° ×Ö ·û ´® ¡±£¬ Õâ ¸ö ÊÇ Óà À´ ÏÔ Ê¾ ´ò Ó¡ ×Ö ·û µÄ £¬ ÎÒ ÃÇ Õâ Àï Óà ²» µ½ ¡£
(3)¡¢Èí ¼þ Åä Öà OK Ö® ºó £¬½« Ðè Òª µÄ Ö¸ Áî ¸´ Ôì µ½ ·¢ ËÍ Çø Óò £¬¼´ ¿É ¡£¾ß Ìå µÄ Ö¸ Áî Çë ²Î ÕÕ Ä£ ¿é µÄ Êý ¾Ý ÊÖ ²á
(4)¡¢Èç ¹û Ä£ ¿é µÄ Êý ¾Ý ÊÖ ²á û ÓÐ µÄ ²â ÊÔ Ö¸ Áî µÄ »° £¬Çë ×Ô ÐÐ ¼Æ Ëã £¬ÓÈ Æä Ðè Òª ×¢ Òâ µÄ ÊÇ Ð£ Ñé ºÍ Õâ Á½ ¸ö ×Ö ½Ú Èç ºÎ ¼Æ Ëã ²» ¶Ô µÄ »° £¬ Ä£ ¿é ÊÇ ²» ½Ó ÊÜ Ö¸ Áî µÄ ¡£
2£¬Ö¸ÁîµÄÇл»·½Ê½£º
оƬ£ºÄ¬ÈÏоƬÊÇ·±Â뼴ҪУÑéÂ룬ÈôÊDz»ÏëÓÃУÑéÂëʱ£¬Ö»±ØÒª°ÑоƬµÄ8½ÅÀµÍ»òÕ߶Եض̽ӡ£
Ä£¿é£ºÄ¬ÈÏÄ£¿éÊÇ·±Â뼴ҪУÑéÂ룬ÈôÊDz»ÏëÓÃУÑéÂëʱ£¬Ö»±ØÒª°ÑÄ£¿éMP3оƬÅԵĶÌ·µã¶ÌÉÏ¡£
ÒÔÏÂÊDz¿ÃÅÖ¸Á
|
´®¿Úµ÷ÊÔ¸±ÊÖ½øÐвâÊÔ |
·¢Ë͵ĺÅÁî |
±¸×¢ |
·¢Ë͵ĺÅÁî[¾«¼òÖ¸Áî] |
|
[ÏÂÒ»Ê×] |
7E FF 06 01 00 00 00 FE FA EF |
|
7E 01 00 00 EF |
|
[ÉÏÒ»Ê×] |
7E FF 06 02 00 00 00 FE F9 EF |
|
7E 02 00 00 EF |
|
[Ö¸¶¨ÇúÄ¿] |
7E FF 06 03 00 00 01 FE F7 EF |
Ö¸¶¨µÚ1Êײ¥·Å |
7E 03 00 01 EF |
|
|
7E FF 06 03 00 00 02 FE F6 EF |
Ö¸¶¨µÚ¶þÊ× |
7E 03 00 02 EF |
|
|
7E FF 06 03 00 00 0A FE EE EF |
Ö¸¶¨µÚ10Ê× |
7E 03 00 0A EF |
|
[Ö¸¶¨ÒôÁ¿] |
7E FF 06 06 00 00 1E FE D7 EF |
Ö¸¶¨ÒôÁ¿Îª30¼¶ |
7E 06 00 1E EF |
|
[Ö¸¶¨EQ] |
7E FF 06 07 00 00 01 FE F3 EF |
Ö¸¶¨EQΪPop |
7E 07 00 01 EF |
|
[Ñ»·²¥·ÅÇúÄ¿] |
7E FF 06 08 00 00 01 FE F2 EF |
Ñ»·²¥·ÅµÚ1Ê× |
7E 08 00 01 EF |
|
|
7E FF 06 08 00 00 02 FE F1 EF |
Ñ»·²¥·ÅµÚ¶þÊ× |
7E 08 00 02 EF |
|
|
7E FF 06 08 00 00 0A FE E9 EF |
Ñ»·²¥·ÅµÚÊ®Ê× |
7E 08 00 0A EF |
|
[Ö¸¶¨²¥·ÅÉ豸] |
7E FF 06 09 00 00 01 FE F1 EF |
Ö¸¶¨²¥·ÅÉ豸ΪUDISK |
7E 09 00 01 EF |
|
|
7E FF 06 09 00 00 02 FE F0 EF |
Ö¸¶¨²¥·ÅÉ豸ΪTF |
7E 09 00 02 EF |
|
|
7E FF 06 09 00 00 04 FE EE EF |
Ö¸¶¨²¥·ÅÉ豸ΪSPIģʽ |
7E 09 00 04 EF |
|
[½øÈë˯Ãßģʽ] |
7E FF 06 0A 00 00 00 FE F1 EF |
|
7E 0A 00 00 EF |
|
[Ä£¿é¸´Î»] |
7E FF 06 0C 00 00 00 FE EF EF |
|
7E 0C 00 00 EF |
|
[²¥·Å] |
7E FF 06 0D 00 00 00 FE EE EF |
|
7E 0D 00 00 EF |
|
[ÔÝÍ£] |
7E FF 06 0E 00 00 00 FE ED EF |
|
7E 0E 00 00 EF |
|
[Ö¸¶¨Îļþ¼Ð] |
7E FF 06 0F 00 01 01 FE EA EF |
Ö¸¶¨Îª"01"µÄÎļþ¼Ð£¬ÇúĿΪ"001" |
7E 0F 01 01 EF |
|
|
7E FF 06 0F 00 01 02 FE E9 EF |
Ö¸¶¨Îª"01"µÄÎļþ¼Ð£¬ÇúĿΪ"002" |
7E 0F 01 02 EF |
|
Ö¸¶¨MP3Îļþ¼ÐÖеÄÎļþ |
7E FF 06 12 00 00 01 FE E8 EF |
Ö¸¶¨Îª"MP3"µÄÎļþ¼Ð£¬ÇúĿΪ"0001" |
7E 12 00 01 EF |
|
|
7E FF 06 12 00 00 02 FE E7 EF |
Ö¸¶¨Îª"MP3"µÄÎļþ¼Ð£¬ÇúĿΪ"0002" |
7E 12 00 02 EF |
|
|
7E FF 06 12 00 00 FF FD EA EF |
Ö¸¶¨Îª"MP3"µÄÎļþ¼Ð£¬ÇúĿΪ"0255" |
7E 12 00 FF EF |
|
|
7E FF 06 12 00 07 CF FE 13 EF |
Ö¸¶¨Îª"MP3"µÄÎļþ¼Ð£¬ÇúĿΪ"1999" |
7E 12 07 CF EF |
|
|
7E FF 06 12 00 0B B8 FE 26 EF |
Ö¸¶¨Îª"MP3"µÄÎļþ¼Ð£¬ÇúĿΪ"3000" |
7E 12 0B B8 EF |
|
Ñ»·²¥·ÅÈ«Êý |
7E FF 06 11 00 00 01 FE E9 EF |
Ö¸¶¨È«ÊýÑ»·²¥·Å[¿ª] |
7E 11 00 01 EF |
|
²éÎʵ±Ç°×´Ì¬ |
7E FF 06 42 00 00 00 FE B9 EF |
|
7E 42 00 00 EF |
|
[²éÎÊÒôÁ¿] |
7E FF 06 43 00 00 00 FE B8 EF |
|
7E 43 00 00 EF |
|
[²éÎʵ±Ç°EQ] |
7E FF 06 44 00 00 00 FE B7 EF |
|
7E 44 00 00 EF |
|
UÅÌ×ÜÎļþÊý |
7E FF 06 47 00 00 00 FE B4 EF |
µ±Ç°É豸µÄ×ÜÎļþÊý |
7E 47 00 00 EF |
|
TF×ÜÎļþÊý |
7E FF 06 48 00 00 00 FE B3 EF |
|
7E 48 00 00 EF |
|
FLASH×ÜÎļþÊý |
7E FF 06 49 00 00 00 FE B2 EF |
|
7E 49 00 00 EF |
|
UÅ̵±Ç°ÇúÄ¿ |
7E FF 06 4B 00 00 00 FE B0 EF |
µ±Ç°²¥·ÅµÄÇúÄ¿ |
7E 4B 00 00 EF |
|
TFµ±Ç°ÇúÄ¿ |
7E FF 06 4C 00 00 00 FE AF EF |
|
7E 4C 00 00 EF |
|
FLASHµ±Ç°ÇúÄ¿ |
7E FF 06 4D 00 00 00 FE AE EF |
|
7E 4D 00 00 EF |
|
²éÎÊÎļþ¼ÐÇúÄ¿×ÜÊý |
7E FF 06 4E 00 00 01 FE AC EF |
²éÎÊ01Îļþ¼ÐµÄ×ÜÇúÄ¿Êý |
7E 4E 00 01 EF |
|
|
7E FF 06 4E 00 00 0B FE A2 EF |
²éÎÊ11Îļþ¼ÐµÄ×ÜÇúÄ¿Êý |
7E 4E 00 0B EF |
УÑéÂëµÄÍÆË㷽ʽ£º
0 = 24 + x Àà±È 0000 0000£¨0£©=0010 0100£¨24£©+1101 1011£¨DB+1£©
2¡¢ ¶Ô ÓÚ Ö¸ ¶¨ Çú Ä¿ ²¥ ·Å µÄ Éè ÖÃ
(1)¡¢ Ê× ÏÈ ¶Ô TF ¿¨ ½ø ÐÐ ¸ñ ʽ »¯ £¬ ¸ñ ʽ »¯ µÄ Ä¿ µÄ ¾Í ÊÇ Îª ÁË Ö¸ ¶¨ Çú Ä¿ ²Ù ×÷ £¬ ²» ¸ñ ʽ »¯ Ò² ÊÇ ¿É ÒÔ µÄ £¬ µ« ±Ø Ðë ±£ Ö¤ ¿¨ ÖРû ÓÐ ÈÎ ºÎ .mp3 »ò Õß .wav ¸ñ ʽ µÄ Òô Ƶ ÎÄ ¼þ ¡£ ¾ß Ìå µÄ ²Ù ×÷ Èç Ï ¡£ ÎÒ ÃÇ µÄ Ä£ ¿é Ö» Ö§ ³Ö FAT ºÍ FAT32 µÄ ÎÄ ¼þ ϵ ͳ £¬ ¸ñ ʽ »¯ µÄ ʱ ºò £¬ Çë ×¢ Òâ
(2)¡¢ÔÚ Õâ Àï ¼ò µ¥ µÄ ½² ½â Ò» Ï £¬Îª ʲ ô Òª ´ø ÎÄ ¼þ ϵ ͳ ¡£Õý Òò Ϊ ÓÐ ÁË ÎÄ ¼þ ϵ ͳ £¬ÎÒ ÃÇ ²Å ÄÜ ºÜ ·½ ±ã µÄ ÔÚ ÎÒ ÃÇ µÄ PC µç ÄÔ ÉÏ ÕÒ µ½ Ö¸ ¶¨ µÄ ÎÄ ¼þ £¬ ÎÒ ÃÇ µÄ µç ÄÔ Ó² ÅÌ ÊÇ FAT32 ¸ñ ʽ µÄ ÎÄ ¼þ ϵ ͳ ¡£ ¶ø ÎÒ ÃÇ µÄ ²ú Æ· Ö§ ³Ö ÎÄ ¼þ ϵ ͳ ¾Í ÊÇ Îª ÁË ¿É ÒÔ ºÜ ·½ ±ã µÄ Ö¸ ¶¨ ¸è Çú ²Ù ×÷ £¬ ÒÔ ¼° ¸è Çú µÄ ¹Ü Àí ¡£
3¡¢ Íù TF ÖÐ ¿½ ±´ ¸è Çú µÄ ·½ ·¨

(1)¡¢²½ÖèÒ»£º Èç ¹û Ðè Òª Ö¸ ¶¨ Çú Ä¿ ²¥ ·Å µÄ »° £¬ ¾Í Ðè Òª °´ ÕÕ ÉÏ Í¼ µÄ ·½ ·¨ Íù TF ¿¨ ÖÐ ¿½ ±´ ¸è Çú ¡£
(2)¡¢²½Öè¶þ£ºÈç ¹û Ðè Òª Ö¸ ¶¨ Çú Ä¿ ²¥ ·Å µÄ »°£¬°´ÒªÇóÔÚµçÄÔÉÏ»òÕßTF¿¨Àï³Áж¨Ãû£¬ÏêÇ鿴оƬ×ÊÁÏ
(3)¡¢ Èç ¹û ²» Ðè Òª Ôì ¶¨ Çú Ä¿ µÄ »° £¬ ¾Í ¿É ÒÔ Ëæ Òâ µÄ ¸´ Ôì Õ³ Ìù ¸è Çú µ½ TF ¿¨ ÖÐ ¼´ ¿É ¡£
(4)¡¢ Èç ¹ûÐè Òª ³Á¶¨ÃûµÄ »° £¬ ÔÚµçÄÔÉϰ´ÒªÇó¸ÄºÃÎļþÃûºóÇáÒ׸´Ôìµ½TF¿¨ÖÐ »ò¸´Ôìµ½TF¿¨ºóÔÙ°´ÒªÇó³Á¶¨Ãû
4¡¢ ͨ ¹ý USB ½Ó ¿Ú ¿½ ±´ ÎÄ ¼þ ÖÁ TF ¿¨ (1)¡¢ ÎÒ ÃÇ µÄ Ä£ ¿é ÊÇ Ö§ ³Ö ¶Á ¿¨ Æ÷ ¹¦ ÄÜ ºÍ Éù ¿¨ ¹¦ ÄÜ £¬ Ò² ¾Í ÊÇ Í¨ ¹ý USB ½Ó ¿Ú ¿É ÒÔ ÔÚ µç ÄÔ ÉÏ ²Ù ×÷ TF ¿¨ Ê® ·Ö µÄ ·½ ±ã ¡£ ǰ Ìá ÊÇ ±£ Ö¤ Ä£ ¿é ±Ø Ðë ¹© µç ¡£ Ö± ½Ó ²å Èë USB Ïß À ¼´ ¿É¡£
6. ¹ÊÕÏÅжÏ
1¡¢ ²¥ ·Å Ö¸ ʾ µÆ ÉÁ ˸ £¬ µ« ÊÇ Ã» ÓÐ Éù Òô
==>¼ì ²é Ò» Ï DAC Êä ³ö Ïß ÊÇ ·ñ Á¬ ½Ó Õý È· £¬ ÔÙ °Î ¿¨ ²å ¿¨ ÊÔ ÊÔ ¡£
2¡¢ ͨ ¹ý ´® ¿Ú ·¢ ËÍ µÄ Ãü Áî £¬ Ä£ ¿é û ÓÐ ·´ Ó¦
==> ÏÈ ¸ù ¾Ý ÊÖ ²á Àï Ãæ Ìá ¹© µÄ ²â ÊÔ Ãü Áî £¬ ²â ÊÔ Ò» Ï ´® ¿Ú Èí ¼þ µÄ Åä Öà £¬ È· ¶¨ Õâ Щ Åä Öà OK Ö® ºó £¬ ÔÙ ×Ô ¼º Ö¸ ¶¨ Ò» Щ Ãü Áî £¬ Èç ¹û Ãü Áî û ÓÐ ±» Ö´ ÐÐ £¬ ²¢ ÇÒ Ò² û ÓÐ ·´ À¡ ЊϢ ³ö À´ ¡£ ¾Í ˵ Ã÷ ·¢ ËÍ µ½ Êý ¾Ý У Ñé ºÍ ¼Æ Ëã ´í Îó ¡£ Áí ±í »¹ ÓÐ Ò» ÖÖ Çé ¿ö £¬ ¾Í ÊÇ ´® ¿Ú µ÷ ÊÔ Öú ÊÖ ÓÐ ÎÊ Ìâ £¬ ¿´ ÏÂ Ãæ µÄ ½Ø ͼ
´® ¿Ú ʵ ¼Ê ·¢ ËÍ ³ö È¥ µÄ Ö¸ Áî £¬ ÔÚ Õâ ¸ö ´° Ìå ÖÐ ÓÐ ÏÔ Ê¾ µÄ £¬ Çë ²é ¿´ £¬ ÊÇ ·ñ Õý È·
3¡¢ÕýÈ·½ÓÉϵçÔ´ºÍTX¡¢RX¹©µØºó£¬´®¿Úµ÷ÊÔÊÖÓ¦¸ÃÓзµ»ØÂ룬¾ßÌåÈçÏÂͼ
ÁªÏµÈË£ºÀîÊï¹â
ÊÖ »ú£º17266260250
ÓÊ Ï䣺Lur@yxin18.com
¹« ˾£º¹ãÖÝÈËÉú¾ÍÊDz©¹ÙÍøµç×ӿƼ¼ÓÐÏÞ¹«Ë¾
µØ Ö·£º¹ãÖÝÊл¨¶¼ÇøÃ³Ò×´ó·334ºÅ