ÈËÉú¾ÍÊDz©¹ÙÍø

Ó­½Ó»ÝÁÙ~¹ãÖÝÈËÉú¾ÍÊDz©¹ÙÍøµç×ӿƼ¼ÓÐÏÞ¹«Ë¾
ÁªÏµµç»° ÊÖ»ú/΢ÐÅ£º

18925103846

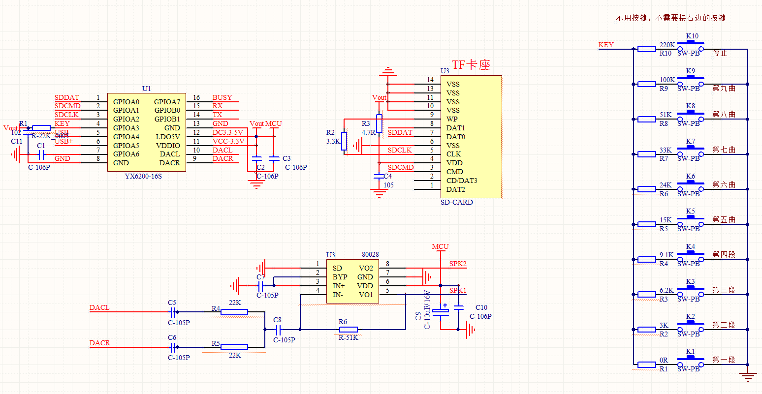
YX6200-16S ´®¿Ú½ÚÔìÓïÒô½âÂëоƬ

ÓïÒôоƬÅäÌ×µÄÓïÒô±à³ÌÈí¼þ²Ù×÷½çÃæµ¥Ò»¡¢ÈÝÒײÙ×÷£¬Ö°Äܶ࣬³ä·ÖÀûÓÃо ƬÄÚ²¿µÄ×ÊÔ´£¬Äܹ»´ó´óËõ¶ÌоƬµÄÔì×÷ÖÜÆÚ¡£

1.1 ¼ò½é

1¡¢Ö§³Ö²ÉÑùÂÊ(KHz):8/11.025/12/16/22.05/24/32/44.1/48
3¡¢Æëȫ֧³ÖFAT16¡¢FAT32Îļþϵͳ£¬´óÖ§³Ö32GµÄTF¿¨£¬Ö§³Ö32GµÄUÅÌ¡¢
5¡¢¹ã²¥Óï²å²¥Ö°ÄÜ£¬Äܹ»ÔÝÍ£ÔÚ²¥·ÅµÄ²¼¾°ÒôÀÖ¡£¸æ°×²¥·Å½áÊø»Øµ½²¼¾°Òô³ÖÐø²¥·Å
7¡¢30¼¶ÒôÁ¿¿Éµ÷.

1.3 ÀûÓÃ

2¡¢ ¹«Â·ÔËÊä»ü²é¡¢ÊÕ·ÑÕ¾ÓïÒôÌáÐÑ£»
4¡¢ µçÁ¦¡¢Í¨Ñ¶¡¢½ðÈÚ½»Ò×ÌüÓïÒôÌáÐÑ£»
6¡¢ ¹«°²±ß·À²é³­Í¨Â·ÓïÒôÌáÐÑ£»
8¡¢ µç¶¯¹Û¹â³µ°²È«ÐÐÊ»ÓïÒô¹«¸æ£»
10¡¢Ïû·ÀÓïÒô±¨¾¯ÌáÐÑ£»


YX6200-16Sµç·ÀûÓÃ


ÔÚÏßѯ¼Û

ÓÃÊÖ»úɨÃè¶þάÂë¹Ø¹Ø
¶þάÂë
¡¾ÍøÕ¾µØÍ¼¡¿